2023年人造板制造行业上市公司全方位对比
发布日期:
2023-08-07 22:30:09 小编:
购板材
1、人造板产业上市公司汇总
人造板制造行业属于国民基础行业,处于低速发展阶段,发展重心由量转质。目前,我国人造板产业的上市公司数量较多,分布在各产业链环节。其中,涉及人造板制造的上市公司包括大亚圣象、兔宝宝、丰林集团、平潭发展等。
从上市公司基本信息来看,注册资本最 多的是处于中游人造板制造行业的平潭发展(000592); 注册最早的公司是处于下游装饰装修行业的美芝股份(002856) ; 上市最早的是处于中游人造板制造行业的平潭发展 ( 000592 ) 和处于上游林木产业的永安林业 ( 000663 ) 。从营收来看,2022年营收最多的企业是下游橱柜木门行业的索菲亚(002572)。
从上市公司区域分布来看,上游企业主要分布在福建地区; 中游企业在四川、广西、云南、福建、浙江、江苏均有分布; 下游家装和建筑行业企业主要分布在广东地区。

2、人造板制造行业上市公司基本信息对比
从人造板制造行业的上市企业已有的公开信息分析,专利信息相对较多的企业是兔宝宝,其中发明公布专利142条 ; 员工总数最 多的则是大亚圣象,员工总数为6614人 ( 含退休人员 ); 生产人员相对最 多的是大亚圣象,生产人员总数为4056人。

3、人造板制造行业上市公司业务布局对比
人造板制造行业上市公司中,兔宝宝的2022年人造板营收最 高; 丰林集团的2022年人造板业务营收占比最 高 ; 大亚圣象、ST景谷的人造板产品种类更丰富; 大亚圣象、兔宝宝、ST景谷均有国外生产或销售布局。

4、人造板制造行业上市公司人造板业务业绩对比
人造板制造行业上市公司中,2022年人造板产能、产销量最 高的是丰林集团,2022年产能达到180万m³,产量达到137万m³,销量达到127.73万m³。

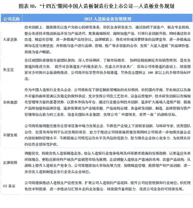
5、人造板制造行业上市公司人造板业务规划对比
近年来,随着国家经济增速放缓,人造板行业从快速发展阶段转变为低速发展,行业增速逐步放缓呈现个位数增长,常规纤维板产品竞争激烈的阶段。随着中国供给侧结构性改革的持续推进、环保标准的不断提高和日益严格的督查监管,我国人造板行业逐步由总量扩张向结构优化转变,技术1、人造板产业上市公司汇总
人造板制造行业属于国民基础行业,处于低速发展阶段,发展重心由量转质。目前,我国人造板产业的上市公司数量较多,分布在各产业链环节。其中,涉及人造板制造的上市公司包括大亚圣象、兔宝宝、丰林集团、平潭发展等。加速升级,落后产能淘汰步伐加快,行业集中度进一步提高。各上市公司 " 十四五 " 期间人造板业务规划总结和具体规划情况如下:
